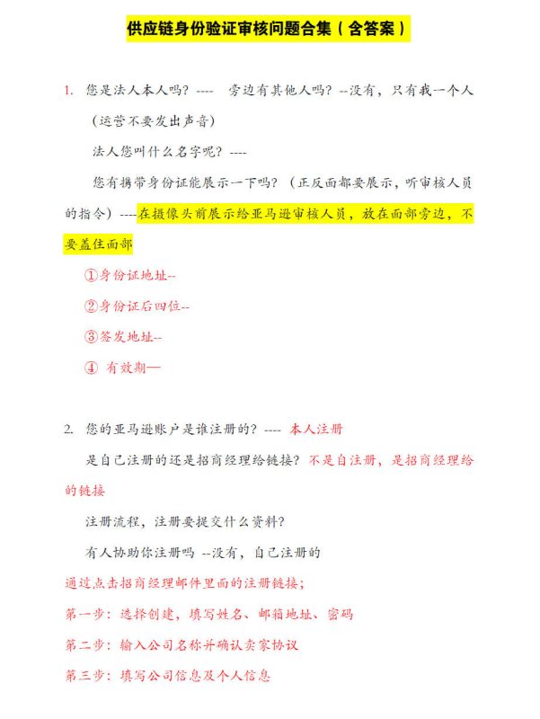
近期大量亚马逊卖家遭遇供应链身份验证审核,平台审核问题不仅细致刁钻,且问题数量繁多,不少卖家因答题不当影响审核进度。

本文分享亚马逊卖家真实的供应链审核问答全过程,附核心回答要素与答题思路,配套 PDF 文件可直接下载保存。后续若遇到同款供应链审核,可直接参考这份真实答题案例,精准应对审核问题,高效完成验证!

 

声明:本站所有文章,如无特殊说明或标注,均为本站原创发布。任何个人或组织,在未征得本站同意时,禁止复制、盗用、采集、发布本站内容到任何网站、书籍等各类媒体平台。如若本站内容侵犯了原著者的合法权益,可联系我们进行处理。